149949-01-9
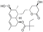
2,2-DiMethylbutanoic Acid (1S,6S,7R,8S,8aR)-1,2,6,7,8,8a-Hexahydro-6-hydroperoxy-3,7-diMethyl-8-[2-[(2R,4R)-tetrahydro-4-hydroxy-6-oxo-2H-pyran-2-yl]ethyl]-1-naphthalenyl Ester
- Product Code
- 2332125
- Cas Number
- 149949-01-9
- Molecular Formula
- C25H38O7